A escola nasceu das necessidades de um século de grandes modificações (2º metade de século XVIII e a metade do século XIX).
Contexto histórico.
Embora tenha iniciado na Alemanha, com Goethe, o Romantismo tem relação íntima com a Revolução Francesa, que derrubou o absolutismo, transferindo o poder para a burguesia. A Revolução Francesa nasceu do desejo de romper dos senhores, em oposição ao servilismo do povo. Lutava-se por uma sociedade que respeitasse os direitos individuais, e Liberdade, Igualdades e Fraternidade era o lema que ecoou pelo mundo inteiro. Como consequência dessa luta, a Declaração Universal dos Direitos Humanos e do Cidadão, promulgada pela Assembleia Nacional da França, estabelecia em seu artigo primeiro que os homens nascem e permanecem livres e iguais em direitos: as diferenças sociais só podem ser fundamentadas no bem comum. Com a queda do absolutismo, surgiu o liberalismo, que assegurava a liberdade individual e preconizava oportunidades iguais para todos, ou seja, uma filosofia que se fundamentava na crença da capacidade individual do homem. Essas ideias percorreram todo o mundo, influenciando muitos de racionalismo e objetividade que vigorava até então. Foi nesse contexto que surgiu o Romantismo, opondo-se aos valores do Arcadismo e modificando as manifestações artísticas. A palavra-chave desse período foi liberdade, que ocorreu no campo político pela superação do absolutismo; no campo econômico pelo surgimento do liberalismo; no campo artístico pela rejeição aos padrões clássicos. A burguesia, que ascendia ao poder, não tinha os mesmo gosto e os mesmo interesses que os nobres. E as camadas populares, que apoiavam o processo revolucionário, não tinham o mesmo preparo intelectual para assimilar a erudição clássica das artes. Segundo João Domingues Maia, o espírito literário que marcou a Revolução Industrial (1760 – 1850) e a Revolução Francesa (1787 – 1789) irradiou-se para outros continentes e encontrou solo fértil nas colônias espanholas da América.
Comparação do Romantismo e o Neoclassicismo.
|
Neoclassicismo XVII |
Romantismo XIX |
|
Predominação da razão e da Inteligência. |
Predominação da emoção e da sensibilidade. |
|
Objetivismo, ciência. |
Subjetivismo, intuito e fantasia. |
|
Termos pagãos e clássicos. |
Termos cristão e nacional. |
|
Volta à cultura grega latina. |
Volta à cultura medieval. |
|
Arte voltada para a elite. |
Arte voltada para o povo. |
|
Rigor formal e imitação. |
Liberdade criadora e originalidade. |
|
Visão universal; o outro. |
Visão individual; o eu. |
|
Predomínio da metonímia. |
Predomínio da metáfora. |
|
Equilíbrio e serenidade. |
Instabilidade e exuberância. |
|
Amor e mulher idealizados racionalmente. |
Amor e mulher idealizados sentimental e subjetivamente (mulher perfeito, pureza). |
Geração do romantismo em Portugal.
O movimento romântico português durou quatro décadas e teve três períodos diferentes, cada um com uma geração particular de autores.
Empenhada em implantar o Romantismo em Portugal, apresenta ainda influência neoclássica e certa preocupação com questões históricas e políticas. Entre seus autores, destacam-se João Almeida Garret e Alexandre Herculano cujas produções tendem a subjetivismo extremo, ao medievalismo, ao nacionalismo e a idealização da mulher.
Características da primeira geração
Consolidação do movimento romântico em Portugal. Caracteriza-se pela ideia “mal do século”, negativismo, morbidez e sentimentalismo exagerado. O principal autor dessa tendência é o romancista Camilo Castelo Branco, autor de estilo posicional e pitoresco.
Características da segunda geração
Livre dos exageros ultrarromânticos apresenta espontaneidade lírica e musical. Sobressai-se nesse período a prosa de Júlio Dinis.
Características da terceira geração
Contexto histórico.
A vinda familiar real para o Rio de Janeiro, em 1808, provocou uma série de mudanças que contribuíram para o bom funcionamento de máquina administrativa: os portos são abertos ao comércio internacional, funda-se o Banco do Brasil, criam-se os tribunais das Finanças e da Justiça, permite-se o funcionamento de toda espécie industrial, fundam-se a Academia Militar e a Academia de Cirurgias, cria-se o curso de Direito, inaugura-se a Biblioteca Real e a imprensa é definitivamente implantada. O desenvolvimento da Nação resulta em nossa independência, em 1822. No Brasil, esse movimento foi particularmente importante pela valorização da cultura nacional e, consequentemente, pelo surgimento de alguns elementos que caracterizam a literatura brasileira.
Prosa Romântica.
Antes do Romantismo, excluindo as novelas de cavalaria (da Idade Média, que tinha como assunto as aventuras de cavaleiro medieval), o romance histórico e o picaresco (do Romantismo), as histórias eram contadas pelas epopeias. Essa espécie literária constitui-se de uma longa narrativa, de caráter heroico e grandioso, que apresenta uma atmosfera maravilhosa e reúne mitos, heróis e deuses. É escrita em verso e se estrutura dentro de padrões e elementos estabelecida pelo Classicismo.
As epopeias mais conhecidas são a Ilíada e a Odisseia, do grego Homero; Eneida, do romano Virgílio; Os Lusíadas, do português Camões.
Com o advento do Romantismo e da consequente liberdade formal, surgiu o romance (narrativa que pretende apresentar uma visão de mundo por meio do conflito de personagem), sendo A Moreninha, de Joaquim Manuel de Macedo (1844), o primeiro romance brasileiro com valor estético.
Didaticamente, são as seguintes as datas limítrofes do Romantismo no Brasil:
1836 – publicação de “Suspiros poéticos e saudades”, de Gonçalves de Magalhães, em cujo prefácio encontram-se algumas das diretrizes da nova estética.
1881 – Publicação de “Memórias póstumas de Brás Cubas”, romance realista de Machado de Assis, e “o mulato”, romance naturalista de Aluísio Azevedo.
O romantismo brasileiro nasceu pela influência francesa, porque na França estudaram muitos dos nossos escritores; entre eles, além de Gonçalves de Magalhães, Torres Homem, Araújo Porto Alegre e Pereira da Silva, que, com o primeiro, fundaram a “Niterói – Revista Brasileira”, na qual se encontram também algumas ideias que serviram de base ao Romantismo brasileiro.
O romantismo brasileiro revestiu-se de um expressivo cunho nacionalista. A independência, conquistada em 1822, reforçou a busca de elementos caracterizadores e diferenciadores de nossa nacionalidade.
Por sermos uma nação jovem e não possuirmos, ao contrário do europeu, um passado medieval fomos buscar no índio o símbolo da raça brasileira – virtudes do homem nacional, o elemento de autoafirmação e, de certo modo, de oposição do português.
Outro elemento de identificação nacional foi à linguagem. Nos períodos anteriores, os escritores brasileiros mantiveram-se presos aos modelos portugueses. No romanceiro, e, sobretudo com José de Alencar, a linguagem procura o elemento nacional: incorporam-se regionalismo, temos indígenas, expressões e denunciando do feitio nacional.
Foi apenas a partir de 1860, com Castro Alves, que a poesia voltou-se para a realidade política e social, ligando-se às lutas pelo abolicionismo e denunciando o choque entre os símbolos e a realidade social.
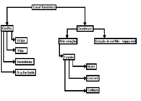
O romance foi sofrendo modificações com o passar do tempo e hoje apresenta inúmeras variações e tipos. Mas, no início, ele apresenta os seguintes traços:
Atenção: não se deve resumir o conceito de romantismo só aquilo que é triste e melancólico.
Em oposição ao universalismo objetivista dos clássicos, os românticos veem o mundo unicamente através do seu mundo interior. A 1º pessoa (eu) é constante na poesia romântica.
O nacionalismo romântico não deixa de ser uma espécie de individualismo, mas de âmbito coletivo, em oposição ao universalismo clássico. E é decorrente das profundas transformações política e sociais que redefiniram fronteiras e propiciaram a independência de alguns países.
Relacionados ao nacionalismo (e também à evasão romântica) estão:
Ao contrário do Arcadismo, em que a natureza é apenas decorativa, para os românticos ela é fonte de inspiração e está intimamente vinculada aos sentimentos dos poetas.
Resulta do conflito do eu com a realidade, o que leva o romântico a esvaziar-se na aspiração por outro mundo – situado no tempo (passado ou futuro) e no espaço (paisagens novas, primitivas ou exóticas) –, onde ele não encontre as dificuldades da realidade próxima a que está vinculado.
Quase todas as características da estética romântica estão subordinadas a essa ânsia de fuga. Entre elas:
O exagero, somado à instabilidade emocional dos românticos e à ânsia de evasão, provocou o chamado “mal-do-século”, expressão que caracterizado estado de espírito de alguns românticos que se entregaram a uma excessiva melancolia e solidão e a um grande pessimismo que os conduz à exaltação da morte.
O sobrenatural, o mórbido, à noite e o ministério da existência estão sempre presentes na literatura romântica.
Somente espiritualismo e temperamento sonhador, o romântico reveste a mulher de uma aura angelical, retratando-a como figura poderosa e inacessível.
Apesar do espiritualismo e temperamento, a obra romântica reflete muitas vezes um sensualismo bem material na descrição feminina.
É rica e variada a produção literária do Romantismo brasileiro. Os principais gêneros cultivados formam a poesia, o romance e o teatro.
Entre os romancistas destacam-se:
Costuma-se delimitar três momentos dentro da poesia romântica brasileira, cada um deles apresentando temas e visões de mundo singulares que correspondem à sucessão de três gerações de poetas. Embora cada uma delas possua características próprias, é bastante acentuada a interpenetração e a transferência de características de uma geração à outra.
|
GERAÇÃO |
CARACTERÍSTICAS |
PRINCIPAIS AUTORES |
PRINCIPAIS OBRAS |
|
PRIMEIRA GERAÇÃO NACIONALISMO |
|
|
|
|
SEGUNDA GERAÇÃO ULTRARROMÂNTICA |
|
|
|
|
TERCEIRA GERAÇÃO SOCIAL OU CONDOREIRA |
|
|
|

Modalidades do romance.
As modalidades de romance cultivadas no Brasil, no Romantismo, foram:

